索引号
MB1A08302/2025-31855
分类
其他
发布机构
天门市发展和改革委员会
发文日期
2025年09月26日
名称
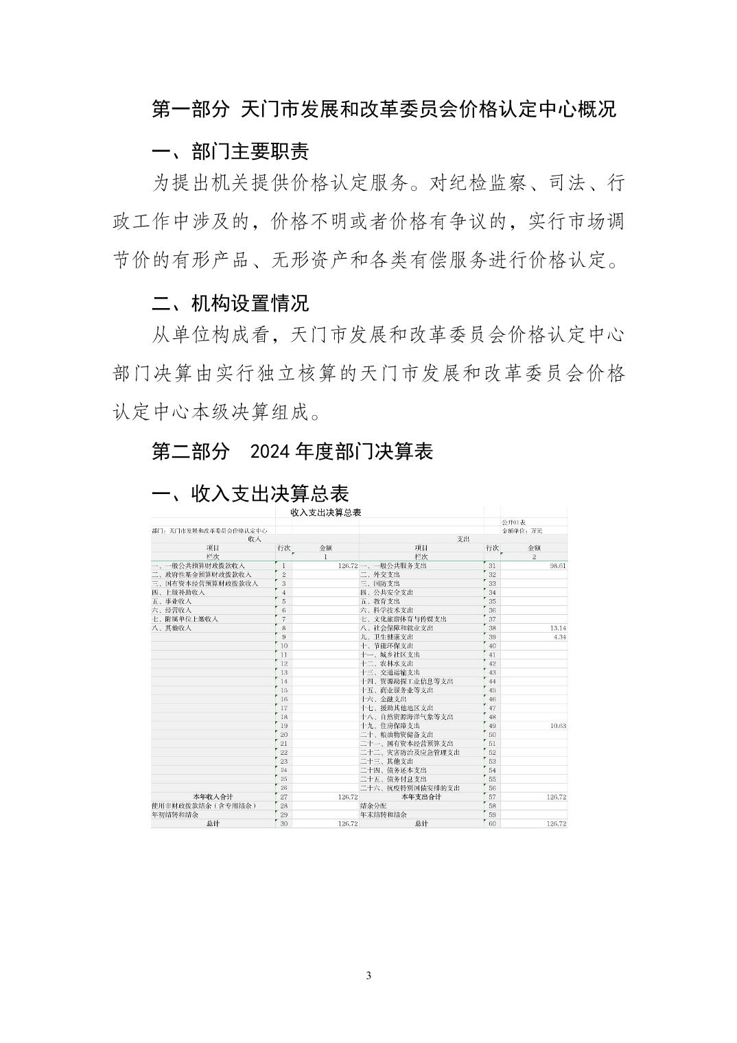
天门市发展和改革委员会价格认定中心2024年度部门决算
文号
效力状态
有效
发布日期
2025年09月26日















