中国政府网
|
湖北政府网
|
天门政府网
搜索
热词搜索:
办事指南
社保
公积金
政府信息公开
网站首页
政府信息公开
政务服务
机构简介
互动交流
网站首页
政府信息公开
政务服务
机构简介
互动交流
当前位置:
首页
/
政府信息公开
/
部门和乡镇信息公开目录
/
乡镇办场园
/
天门市卢市镇
/
政府信息公开
/
法定主动公开内容
/
公益事业建设
/
城乡规划
索引号
MB1A08302/2025-31850
分类
其他
发布机构
卢市镇人民政府办公室
发文日期
2025年09月26日
名称
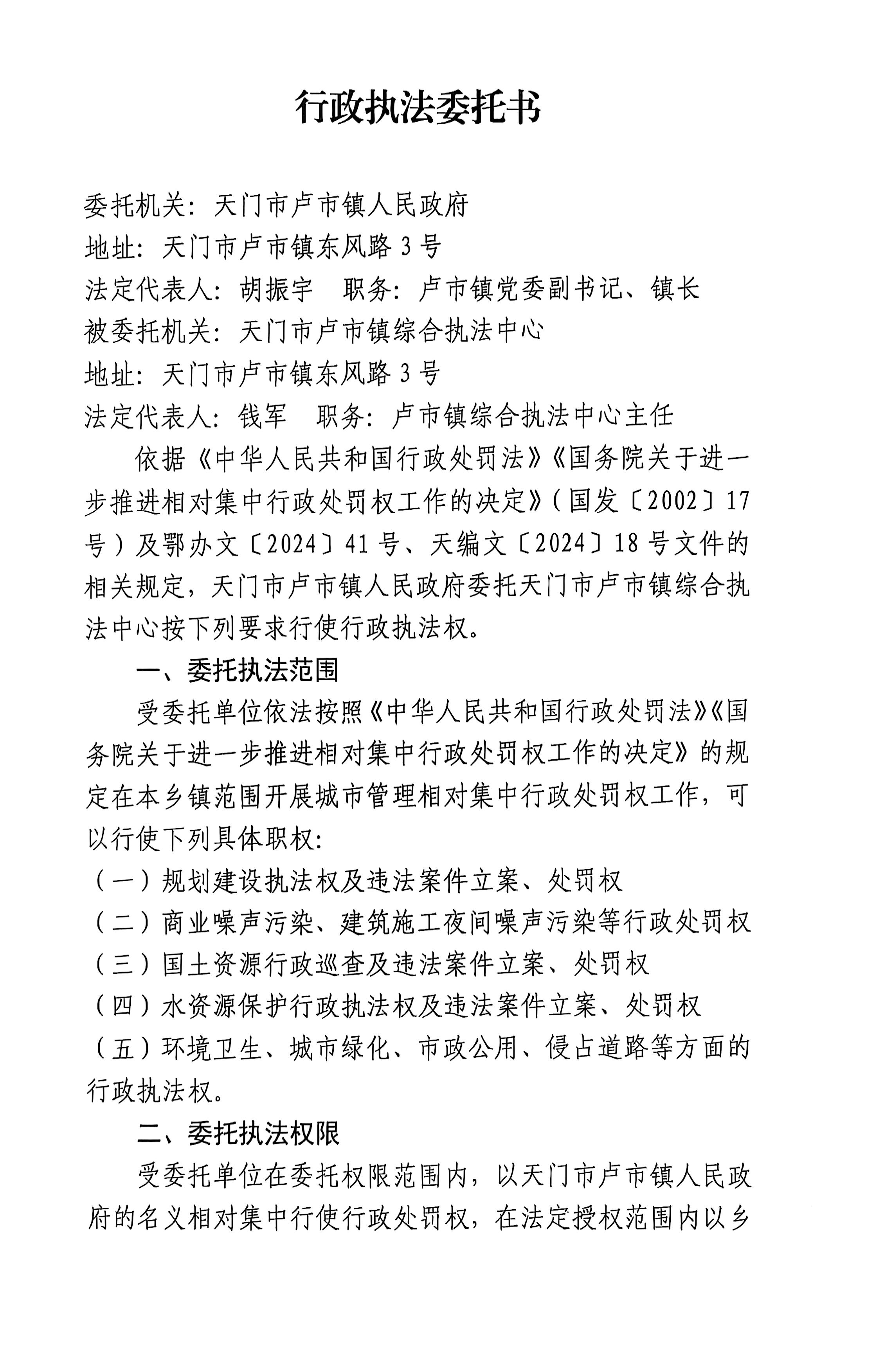
天门市行政执法主体公告指南
文号
无
效力状态
有效
发布日期
2025年09月26日
天门市行政执法主体公告指南
分享至
发布时间:2025-09-26 15:01
来源:卢市镇人民政府办公室
附件:
扫一扫在手机上查看当前页面
我要打印
关闭窗口
5780401
天门市行政执法主体公告指南
20
2025-09-26
50693
城乡规划