市人民政府关于印发天门市市场主体住所(经营场所)登记信息申报承诺制管理规定的通知
各乡、镇人民政府,各办事处、农场,天门高新园,天门工业园,市政府有关部门:
《天门市市场主体住所(经营场所)登记信息申报承诺制管理规定》已经市政府常务会议审议通过,现印发给你们,请认真贯彻执行。
天门市人民政府
2021年6月30日
天门市市场主体住所(经营场所)登记信息申报承诺制管理规定
第一条为进一步推进市场主体登记注册便利化,合理释放市场主体住所资源,优化营商环境,激发市场活力,根据《国务院关于印发注册资本登记制度改革方案的通知》(国发〔2014〕7号)、《省人民政府办公厅关于印发进一步激发市场主体活力若干措施的通知》(鄂政办发〔2020〕35号)精神,结合我市实际, 制定本规定。
第二条 本规定适用于本市行政区域内选择申报承诺制登记住所(经营场所)的有限责任公司、非公司企业法人、合伙企业、个人独资企业及其分支机构、农民专业合作社、个体工商户。
第三条外商投资企业、股份有限公司、依法应取得前置审批事项方可办理登记的企业及《国务院关于印发注册资本登记制度改革方案的通知》(国发〔2014〕7号)规定暂不实行注册资本认缴登记制的企业不适用本规定。
第四条本规定所称住所是指经市场监督管理部门登记的市场主体主要办事机构所在地,为法律文件送达地和确定司法、行政管辖地的依据;所称经营场所是指经市场监督管理部门登记或备案,市场主体从事经营活动的所在地。
第五条市场主体住所(经营场所)应当经登记机关登记,变更住所(经营场所)的,应依法办理变更登记。市场主体住所(经营场所)登记,不具有确认房产权属、认定房屋使用属性或作为征收补偿依据的作用。
第六条市场主体住所(经营场所)所在建筑物应当符合国家关于建筑安全、安全生产等要求,申请人不得以下列场所申报住所或经营场所登记:
(一)违法建筑;
(二)经鉴定的危房;
(三)非规划为经营性用途的地下空间;
(四)依法纳入征收、拆迁范围内的房屋;
(五)军队、武警等单位所有,属于专项管理的房屋;
(六)法律、法规、规章规定不得作为住所(经营场所)的其他场所。
第七条市场主体申请设立、变更登记时,实行住所(经营场所)登记信息申报承诺制,申请人无需提交不动产权属证书、租赁合同等证明材料,只需进行市场主体住所(经营场所)申报承诺,即可办理。
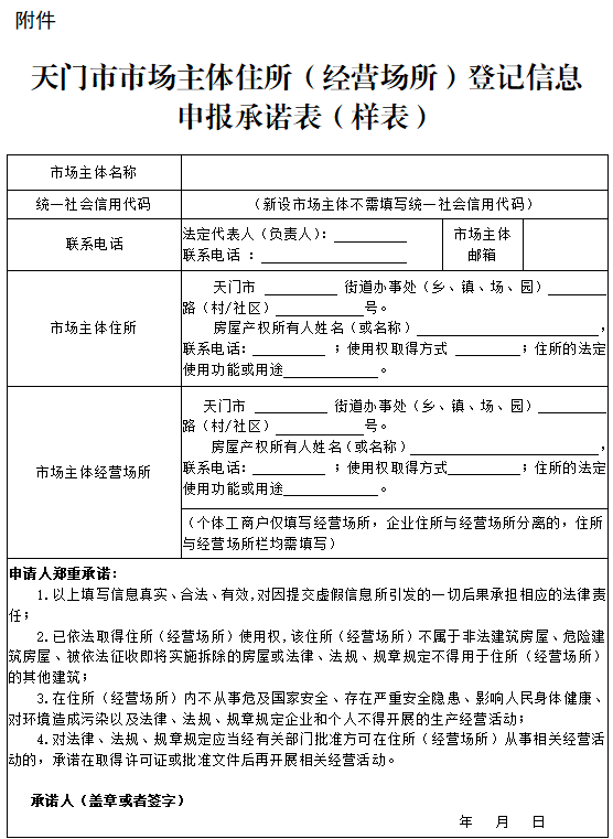
第八条市场主体住所(经营场所)登记信息申报承诺表,由市市场监督管理部门统一制定(见附件)。
第九条申请人应当对申报的住所(经营场所)相关信息的真实性以及住所(经营场所)的安全性、合法性予以承诺,具体信息应当包括:
(一)市场主体名称、住所(经营场所)的详细地址及邮政编码;
(二)市场主体联系人及联系方式;
(三)房屋所有权人及联系方式、使用权取得方式;
(四)住所(经营场所)的法定使用功能或用途;
(五)法律、法规、规章规定的其他材料。
第十条允许“一址多照”,同一个场所可以作为多个市场主体的住所(经营场所)进行登记,市场主体登记的住所只能有一个;允许“一照多址”,一个市场主体可以登记多个经营场所。住所可以与经营场所在同一地址,也可以在不同地址。
对在电子商务产业园区、广告产业园区、众创空间、科技园、孵化园、创业园、创业基地等集中办公区域内从事电子商务、软件开发等无需大面积生产经营场所的新兴行业创业者,可以使用商务秘书企业的住所办理注册登记。
本规定所称商务秘书企业,是指以“地址托管”为主要方式,为集群注册企业提供住所或经营场所托管服务的有限责任公司。
第十一条从事电子商务申请登记为个体工商户的,允许其将网络经营场所作为经营场所进行登记。对在一个以上电子商务平台从事经营活动的,需要其将从事经营活动的多个网络经营场所向登记机关进行登记。允许电子商务经营者将其实际经常居住地登记为住所。
第十二条市场主体在住所所属同一乡镇新增经营场所,经营项目不超出市场主体经营范围的,免于设立分支机构,申请增加经营场所登记即可。
除前款规定的情形外,市场主体增设的经营场所应按分支机构的有关规定申请登记。
第十三条登记机关、许可审批及备案部门应互通互认市场主体申报的住所(经营场所)信息。申请人已取得的法定前置许可证件上载明住所(经营场所)详细地址的,办理注册登记时,可不再提交住所(经营场所)申报承诺表,市场监督管理部门可直接予以登记。
第十四条 申请人可以住宅作为住所或经营场所登记,但仅限于从事本规定第十七条所列负面清单以外的电子商务(平台服务提供商除外)、计算机数据处理、软件和信息服务、网络技术、文化创意、动漫游戏开发、翻译服务、工业设计等无污染、不扰民的行业。
申请人将住宅改变为经营性用房的,应当遵守法律、法规及管理规约,并经有利害关系的业主同意,遵守公序良俗,主动消除不良影响,同时符合国家、省和市相关强制性技术标准,保证建筑物结构安全和消防安全,所从事的经营活动不得影响居民正常生活秩序,不得从事存在安全生产隐患、污染环境、影响居民身体健康和生命财产安全的生产经营活动。
第十五条市场主体住所(经营场所)地址信息,应当包括市、街道(路、乡、镇)、小区(村)、门牌、房号。未取得门牌号的,应描述填报详细地址。招商引进企业筹建期未取得土地使用证之前,无固定房屋或以临时建筑物作为经营场所的,具体地址可以标注为“天门市××开发区内××路与××路交汇处”,“天门市××工业园区内××路以东(西、南、北)”。
第十六条承包、流转的土地(山地、林地)作为住所(经营场所)申办农民专业合作社等市场主体,具体地址可以标注为“天门市××镇××村××组××号”。
第十七条下列行业不适用住所(经营场所)登记信息申报承诺制:
(一)按摩沐足、餐饮服务、洗浴、网吧、KTV、棋牌室、培训,金属防盗窗、漂染印花、洗水制革、油漆加工、造纸电镀、建材生产、电力生产、垃圾处理、再生资源回收和处理等容易产生噪音、油烟、异味、环境污染的公共服务行业、加工业;
(二)危险化学品、放射性物品、易燃易爆物品销售、储存等涉及群众生命财产安全的行业;
(三)重污染高耗能生产行业,涉及新增重金属污染排放,有化学合成的石化、化工、医药项目,国家确定的产能过剩行业;
前列负面清单,由市市场监督管理局根据相关政策动态调整并向社会公开。
第十八条法律、法规、规章对经营场所的结构、面积、类型、环境、位置等有特别规定的,从其规定。
第十九条不适用住所(经营场所)登记信息申报承诺制的,申请人在申请设立、变更登记时,应当提交如下材料:
(一)使用自有房产的,提交不动产权属证书复印件;
(二)租(借)用他人房产的,提交租赁(借用)协议及出租(借)人不动产权属证书复印件;租(借)房屋为转租分租的,须同时提交房屋产权人同意转租、分租协议复印件;
(三)使用暂未取得不动产权属证书的商品房的,可以用购房合同及购房发票复印件作为权属证明;
(四)使用托管机构住所(经营场所)作为住所(经营场所)登记的,提交托管机构营业执照和托管协议复印件;
(五)法律、法规、规章规定的其他材料。
第二十条申请人应当使用真实、合法、安全的固定场所作为住所(经营场所),并对住所(经营场所)的真实性、合法性、安全性负责。申请人申请住所(经营场所)登记时,应当进行住所(经营场所)申报承诺或提交有关材料,并对其填写的信息或提交的申请材料的真实性、合法性、有效性负责。
申请人因提供虚假申请材料或未履行申报承诺,再次申请登记的,不得实行住所(经营场所)申报承诺制。
第二十一条市市场监督管理局依照申请人申报承诺的地址登记市场主体的住所(经营场所),并在其营业执照住所(经营场所)栏后加注“承诺申报”“一址多照”“集中申报”等字样。
对非申报承诺制办理住所(经营场所)登记的,按提供的证明材料据实填写。
第二十二条市市场监督管理局对申请人提交的住所(经营场所)申请材料进行形式审查,不审查住所(经营场所)合法性、法定用途及使用功能。填报信息和承诺事项完整明确的,或申报材料齐全、符合法定形式的,依法予以登记;填报信息和承诺事项不符合要求或申报材料不齐全不符合规定形式的,应当一次性告知。
第二十三条 市市场监督管理局应当将市场主体登记的住所(经营场所)信息,在信用信息公示系统上公示。通过市场主体登记的住所(经营场所)无法与其取得联系的,应当按照有关规定将其列入经营异常名录进行公示和管理。
第二十四条特定条件的市场主体住所(经营场所),或者利用违法建筑、擅自改变房屋用途等从事生产经营活动的,各部门按照“谁审批、谁监管,谁主管、谁监管”原则,加强住所(经营场所)的监督管理。
市市场监督管理局负责对隐瞒真实情况、申报虚假住所信息、提交虚假住所使用证明,以及未经登记擅自变更住所(经营场所)的违法行为依法查处。
市城市管理执法局、街道(乡镇)综合执法中心依职责界定负责对未经批准、未按照批准内容进行临时建设,或临时建筑物、构筑物超过批准期限不拆除的违法行为以及违反房屋使用安全管理规定行为依法查处。
市住房保障服务中心负责依职权做好房屋使用安全管理工作。
市自然资源和规划局负责对违法违规用地行为依法查处。
市应急管理局负责对职权内工矿企业住所存在的生产经营活动中的安全生产违法行为依法查处;对生产、储存、经营危险化学品(不包括港口)和烟花爆竹的住所(经营场所)中不符合国家安全生产有关法律、法规规定的违法行为依法查处。
市消防救援大队和市公安局负责对住所消防工作实施监督管理,对违反消防法律、法规的行为依法查处。
市公安局负责建立标准地址信息库,及时根据有关申请对没有门楼牌号的建筑按规定编制门楼牌号;对利用住所(经营场所)从事“黄、赌、毒”等活动的违法行为依法查处;对在人民防空工程内生产、储存爆炸、剧毒、易燃、放射性等危险品的违法行为依法查处。
市生态环境局负责对市场主体的环境保护工作实施监督管理。
其他部门依职能对市场主体住所(经营场所)进行监督管理。
对市场主体住所(经营场所)申报登记违反安全生产或环境保护等综合治理要求的,由属地乡镇牵头、各部门协作进行联合整治。
第二十五条 本规定由市市场监督管理局负责解释。
第二十六条 本规定自印发之日起实施,有效期为5年,在施行过程中,国家、省有新规定的,从其规定。《天门市市场主体住所(经营场所)登记暂行办法》(天政规〔2015〕6号)废止。
附件:天门市市场主体住所(经营场所)登记信息申报承诺表(样表)

扫一扫在手机上查看当前页面