中国政府网
|
湖北政府网
老年模式
官方微信
|
扫一扫添加关注
智能问答
|
无障碍浏览
|
繁體
|
登录
|
注册
天门市人民政府
搜索
热词搜索:
办事指南
社保
公积金
政府信息公开
网站首页
政府信息公开
新闻中心
政务服务
互动交流
数据开放
走进天门
茶圣陆羽
网站首页
政府信息公开
新闻中心
政务服务
互动交流
数据开放
走进天门
茶圣陆羽
索引号
MB1A08302/2025-31860
分类
其他
发布机构
天门市发展和改革委员会
发文日期
2025年09月26日
名称
天门市发展和改革委员会(汇总)2024年度部门决算
文号
无
效力状态
有效
发布日期
2025年09月26日
天门市发展和改革委员会(汇总)2024年度部门决算
分享至
发布时间:2025-09-26 15:28
来源:天门市发展和改革委员会
附件:
扫一扫在手机上查看当前页面
打印
关闭
5780501
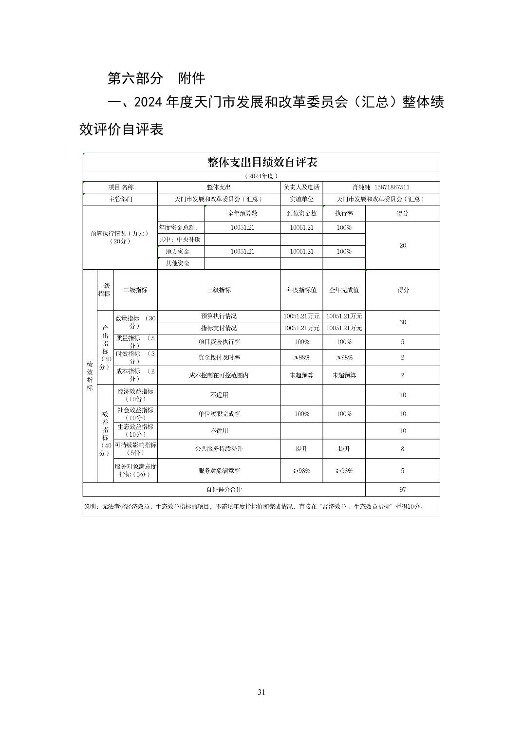
天门市发展和改革委员会(汇总)2024年度部门决算
20
2025-09-26
46031
市发展和改革委员会